Khóa tay gạt tròn Vickini là một trong những dòng khóa cửa tốt được ưa chuộng nhờ thiết kế hiện , tinh tế, thao tác mở tiện lợi. Tuy nhiên để lắp đặt được khóa tay gạt tròn Vickini tại nhà cần có hướng dẫn cụ thể. Trong bài viết sau đây sẽ “Hướng Dẫn Lắp Đặt Khóa Tay Gạt Tròn Vickini Tại Nhà 90% Người Dùng Cần Đến” cùng tìm hiểu nhé!
KHÓA TAY GẠT TRÒN VICKINI LÀ GÌ? KHÓA CỬA TỐT CÓ ĐẶT ĐIỂM GÌ NỔI BẬT?
Khóa cửa gạt tròn Vickini là một loại khóa cửa tốt là sự kết hợp giữa phần thân khóa tròn và tay nắm gạt ngang hiện đại cho phép mở và đóng cửa bằng cách gạt tay nắm xuống dễ sử dụng.

>>>Xem chi tiết sản phẩm tại đây
Đặc điểm nổi bật về khóa cửa tốt cụ thể khóa tay gạt tròn Vickini:
- Thiết kế tay gạt tròn hiện đại tinh tế với thiết kế bo viền mềm mại, tối giản nhưng vẫn sang trọng, tạo cảm giác thoải mái khi cầm nắm phù hợp nhiều phong cách nội thất.
- Chất liệu cao cấp khóa tay gạt tròn được làm từ hợp kim kẽm, inox 201, hợp kim nhôm khả năng chống gỉ sét, chống ăn mòn giữ được độ bóng lâu dài phù hợp khí hậu Việt Nam.
- Cơ chế vận hành mượt mà, an toàn, một khóa cửa tốt được gia công chính xác, khóa một đầu dùng chìa đầu còn lại là tích hợp chốt an toàn bằng nút bấm và núm vặn.
- Phù hợp nhiều loại cửa như cửa kim loại, cửa gỗ, cửa nhựa, độ dày cửa từ 30mm -50mm, độ rộng đố cửa =>100mm. Lắp đặt dễ dàng ít xảy ra sự cố hay hư hỏng.
HƯỚNG DẪN LẮP ĐẶT KHÓA TAY GẠT TRÒN VICKINI TẠI NHÀ 90% NGƯỜI DÙNG CẦN ĐẾN
Cần chuẩn bị dụng cụ sau khi lắp đặt:
- Tua vít hoặc máy khoan
- Thước đo, bút chì ( nếu cửa chưa có sẵn lỗ khóa )
- Dụng cụ đo và cưa đục ( nếu cần chỉnh kích thước cửa )
Bước 1: Xác định vị trí và đánh dấu
Đo chiều cao từ sàn lên tay nắm khoảng 90 – 100cm
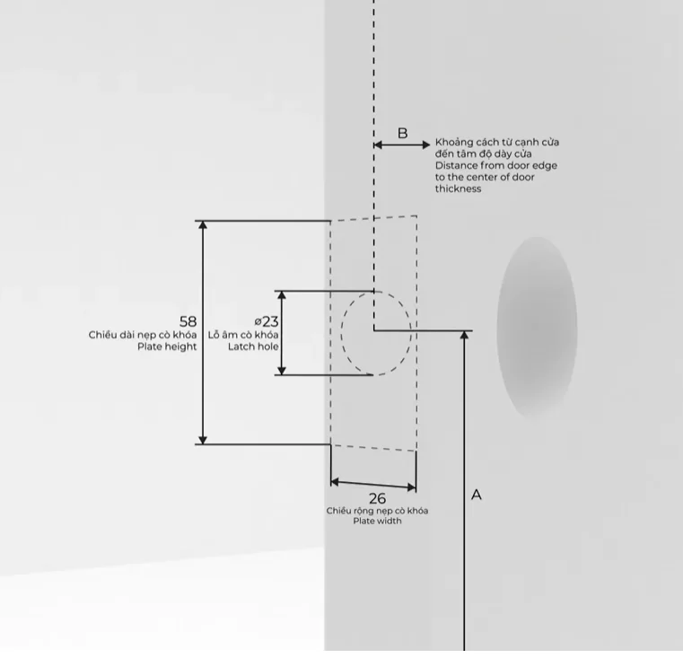
Kiểm trả cửa đã có lỗ tròn chưa, nếu chưa có cần đánh dấu và tiến hành khoan đúng kích thước.

Bước 2: Gắn thân khóa và chốt cửa
Lắp đặt thân khóa ( phần chốt ) vào lỗ nhỏ trên cạnh cửa sao cho chốt hướng ra ngoài khi đóng.
Cố định bằng ốc vít đi kèm trong bộ sản phẩm.

Bước 3: Lắp nắp khóa lên khung cửa
Sau khi gắn nắp khóa tiếp đóng cửa lại và tiến hành đánh dấu vị trí ốt khóa tiếp xúc với khung cửa
Khoét lỗ nhỏ để lắp ốp khóa
Gắn ốp và cố định bằng vít

Bước 4: Lắp tay gạt hai bên
Lắp đặt tay gạt bên ngoài (phần chìa) và tay gạt bên trong (có nút vặn hoặc chốt an toàn) vào đúng trục thân khóa
Đảm bảo trục xoay phải ăn khớp với thân khóa và chốt hoạt động mượt.
Dùng vít vặn chặt tay gạt vào cửa.

Lưu ý:
- Nếu cửa gỗ công nghiệp mềm nên siết ốc vít vừa phải, tránh làm bung cửa.
- Lắp đặt hoàn tất nên thử nghiệm nhiều lần đảm bảo chức năng hoạt động ổn định.
Hy vọng những thông tin trên giúp bạn hiểu rõ hơn về “Hướng Dẫn Lắp Đặt Khóa Tay Gạt Tròn Vickini Tại Nhà 90% Người Dùng Cần Đến”
MUA PHỤ KIỆN VICKINI CHÍNH HÃNG TẠI PHUKIENVICKINI.COM
Nếu bạn có bất kỳ câu hỏi hay thắc mắc nào khác về khóa cửa tốt, đừng ngần ngại liên hệ với đội ngũ Phukienvickini qua số Hotline 0931.234.729 nhé!
